
Батарейный ламповый радиоприемник "Заря" выпускался Московским радиозаводом "Красный Октябрь" с 1951 года.
Радиоприемник "Заря" является модернизированной версией радиоприемника "Тула"
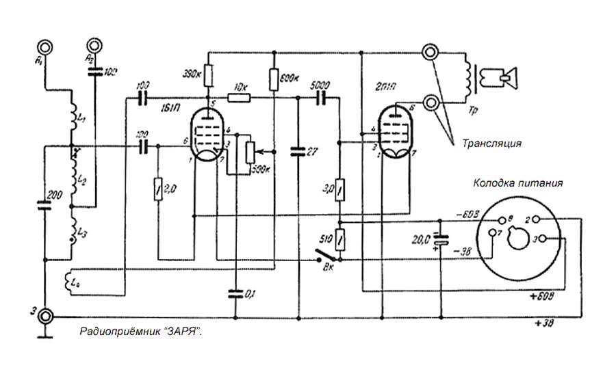
Принципиальная схема приемника:

Первые выпуски радиоприемника выпускались в таком же корпусе, как и радиоприемники "Тула"

Комментарии